业务咨询
发布时间:2026-03-16
环特生物
浏览次数:749


编者按
在婴幼儿发育的关键期,营养摄入起着至关重要的作用。母乳被公认为婴儿营养的“黄金标准”,但当母乳喂养不可行时,配方奶粉是毋庸置疑的替代选择。然而,如何准确模拟肠道对不同配方奶的吸收和代谢效果,一直是乳企面临的重大挑战。
2026年2月25日,Nature子刊《npj Science of Food》上发表了一项突破性研究成果,通过构建小肠类器官(SIOs)消化与吸收模型,首次系统比较了人小肠类器官与传统Caco-2细胞模型在模拟婴儿配方奶粉和母乳营养吸收方面的性能差异,确立了小肠类器官可作为研究营养吸收和毒理效应的优质模型,并为优化婴儿配方奶粉加工工艺提供了科学依据。结果显示,小肠类器官模型在区分不同样本、富集生长发育相关通路方面表现出更高的分辨率、更接近人体肠道生理的特征。
目前,环特已建立基于斑马鱼模型的10余种奶粉营养功效与安全性评价模型,类器官相关奶粉评价模型正在建立中,欢迎有需要的客户垂询!
01、研究亮点
首次证明了小肠类器官在模拟婴儿肠道对配方奶粉/母乳的复杂生理反应方面,其敏感性、分辨率和生理相关性均显著优于传统的Caco-2细胞模型;
比较了不同品牌奶粉及加工工艺(干法、单步湿法、两步湿法),揭示了生产工艺对肠道生物学效应的影响;
发现采用两步湿法工艺的配方奶粉(IFC)在处理的小肠类器官中,显著富集了氧化应激和对外源毒性物质反应的基因通路,并伴随特定脂质过氧化终产物的积累,表明该工艺可能带来更高的氧化损伤风险;
在分子层面证实了母乳具有区别于所有测试配方奶粉的独特代谢特征,同时所有配方奶粉均能共同上调与生长发育相关的核心通路,为配方奶粉的改良提供了方向和基准。

图1
02、主要研究成果
1. 构建体外消化与吸收模型
研究团队通过人胚胎干细胞(hESCs)定向分化,成功构建了人源小肠类器官 (SIOs)消化吸收模型,模拟吸收细胞、杯状细胞等多种肠道上皮细胞,可以有效再现营养物质吸收过程中人类肠道的结构和功能特征,并通过形态学染色和免疫组织化学进行了全面验证,发现其具有完整的肠上皮结构、细胞连接和增殖/干细胞区域,更真实地模拟了人类小肠的生理状态。
随后,利用这两种模型,对三种采用不同工业加工工艺的婴幼儿配方奶粉品牌(IFA、IFB和IFC,即干法、单步湿法、两步湿法)及母乳样本进行了体外消化实验,并将消化产物分别作用于小肠类器官和Caco-2细胞模型,进行转录组测序分析。

图2
2. 肠道类器官模型优于Caco-2细胞模型
为了比较肠道类器官模型与Caco-2模型的性能,研究人员对RNA测序数据进行了分析。结果显示,与Caco-2细胞相比,肠道类器官模型层次聚类更准确、差异表达基因数量更多,且在区分不同样本、富集生长发育相关通路,如在胚胎形态发生、胚胎器官发育、组织形态发生等方面表现出更高的分辨率和更接近人体肠道生理的特征。因此,肠道类器官在模拟婴儿肠道对配方奶粉/母乳的复杂生理反应方面,其敏感性、分辨率和生理相关性均显著优于传统的Caco-2单层细胞模型,更适合研究复杂的营养效应研究。

图3
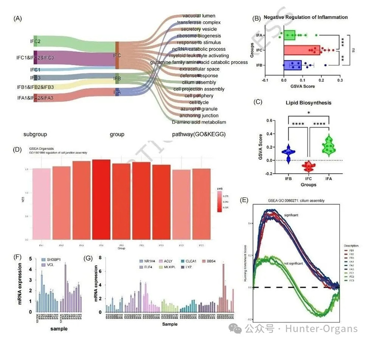
3. 婴儿配方奶粉与母乳的整体特征差异
通过对差异显著表达基因(DEGs)的分析,研究人员发现配方产品与母乳在代谢反应方面总体上具有相似性,大多数基因在各组间共享。进一步分析揭示了其关键差异:IFC特有的差异表达基因在生长发育和毒理学通路中富集比例更高;纤毛相关通路在IFA和IFB中显著正富集;脂质相关通路在IFA和IFB中强正富集,而母乳和IFC相对较弱。这些结果表明,加工工艺可能影响配方奶粉的功能特性。

图4
4. 不同配方奶粉的共性与特性
通过识别DEGs来观察不同配方奶粉的分子特征发现,133个共同上调的差异表达基因和34个共同下调的差异表达基因,富集于组织发育、脂质代谢调节、细胞连接组装和MAPK信号通路等关键发育过程。所有配方奶粉处理均能上调激活这些基础通路。然而,尽管不同配方品牌的奶粉均富含对生长发育很重要的通路,但独特的基因表达模式反映出它们各自独特的营养成分构成机制。
对特定品牌DEGs的通路富集分析,揭示了不同配方品牌的不同营养效应。IFA(干法工艺)奶粉,在脂质生物合成和细胞连接组装通路方面较为丰富,其核心基因为ACLY、MLXIPL、SH3BP1、VCL;IFB(单步湿法工艺)奶粉,则侧重于纤毛组装和细胞连接和氨基酸代谢等,其核心基因为BBS4、SH3BP1、VCL;IFC(两步湿法工艺)奶粉,则侧重于分泌作用、免疫负调控和细胞周期等,其核心基因为NR1H4、ELF4、CLCA1、LYZ,这突显了各配方奶粉品牌之间在营养和功能特性上的显著差异。

图5

图6
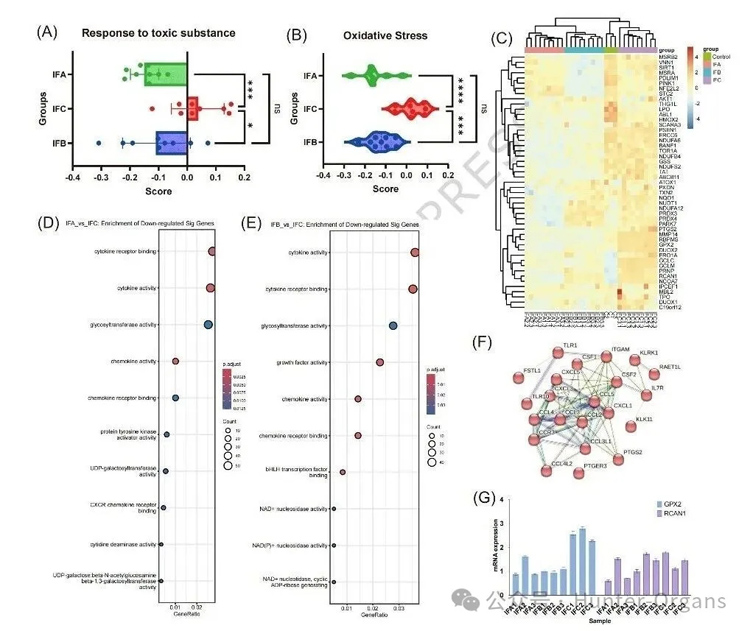
5. 两步湿法工艺的潜在毒理学风险
婴儿配方奶粉的加工过程可能产生潜在有毒物质,如脂质氧化产物等。IFC(两步湿法工艺)表现出显著更高的毒物反应和氧化应激敏感性。GSVA(基因集变异)分析显示,IFC对有毒物质和氧化应激的敏感性较高。非靶向代谢组学证实,IFC组中特定脂质过氧化终产物显著积累,如13-HODE、4-羟基己烯醛和异前列烷衍生物等。与IFA和IFB相比,IFC上调了涉及细胞因子和趋化因子的炎症通路,这可能与有毒物质引起的应激有关。RT-qPCR验证了氧化应激相关基因的基因表达水平与测序结果一致。
这些结果表明,IFC对有毒物质和氧化应激的反应比IFA和IFB更为强烈,表明可能存在潜在的毒性效应。尽管IFA和IFI在毒理学效应方面并无显著差异,但进一步分析发现,IFA能增强离子和有机酸转运功能,而IFB则能促进与细胞外基质相关的活动。

图7
近年来,环特生物深耕健康美丽产业,开创性地提出“循证功效”研究理念,并自主建立了以细胞、类器官、斑马鱼、哺乳动物、皮肤外植体和人体临床为特色的多维生物技术解决方案。目前,环特已建立基于斑马鱼模型的10余种奶粉营养功效与安全性评价模型,类器官相关奶粉评价模型正在建立中,欢迎有需要的客户垂询!
03、编者点评
本研究不仅系统验证了小肠类器官在营养吸收研究中的优越性能,更为婴幼儿配方奶粉的优化提供了重要科学依据。通过揭示不同加工工艺对肠道生物学效应的影响,研究为开发更安全、更营养的配方奶粉指明了方向。在精准营养和个性化医疗的时代,类器官技术正在为婴幼儿健康保驾护航开辟全新的路径!
作为健康美丽产业CRO服务开拓者与引领者、斑马鱼生物技术的全球领导者,环特生物基于多维生物技术服务体系,开展健康美丽CRO服务、科研服务、智慧实验室搭建三大业务,欢迎来电咨询!

