业务咨询
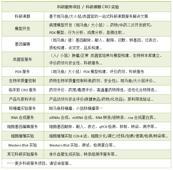
环特一站式科研CRO服务,基于斑马鱼/大小鼠/类器官/细胞,可定制生物医药科研课题实验,临床前药物评价筛选、生物学质量控制、行为分析、基因编辑、类器官培养等科研服务,周期短、费用低、高效专业。
▼ 科研服务CRO实验(斑马鱼/ 大小鼠/ 类器官/ 人体/ 细胞)

▼ 生物医药/临床前药物实验 科研服务项目

▼ 营养保健食品/原料 科研服务项目

▼ 服务咨询
更多生物实验科研服务项目,请拨电话咨询 0571-83782130,手机 17364531293(微信同号)。
环特技术平台已通过CMA和AAALAC认证,拥有实验动物生产与使用许可证,自有8500m²实验室。
环特在技术研发与应用领域,已牵头起草发布团体标准21项,申请发明专利96项,自主开发斑马鱼模型200多种,大小鼠模型200多种,发表SCI及核心期刊论文290多篇,已有8个新药项目成功将环特斑马鱼实验数据用于NMPA(国家药监局)的临床试验申报,累计完成项目8000多个,长期合作客户800多家。

严正声明:以上内容所涉及的核心知识产权归杭州环特生物科技股份有限公司所有。任意第三方机构或个人在未经授权的前提下抄袭、剽窃、恶意传播均属侵害我司正当权益的行为,我司不排除诉诸一切法律手段维护自身合法权益。